忘记密码? | 收藏本站
您当前所在位置:首页 >> 主页 > 宏观经济 >

宏观经济

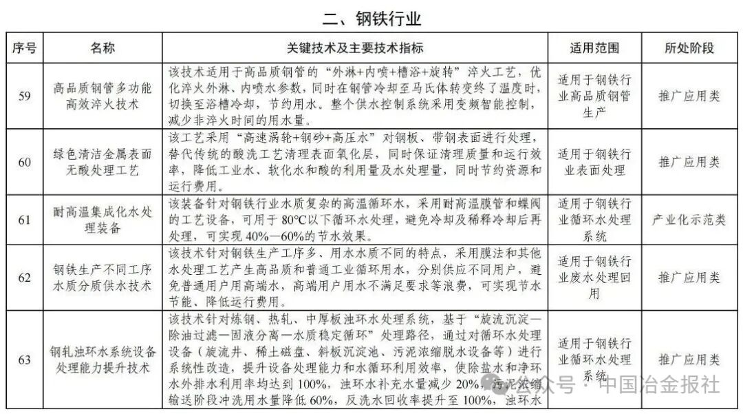
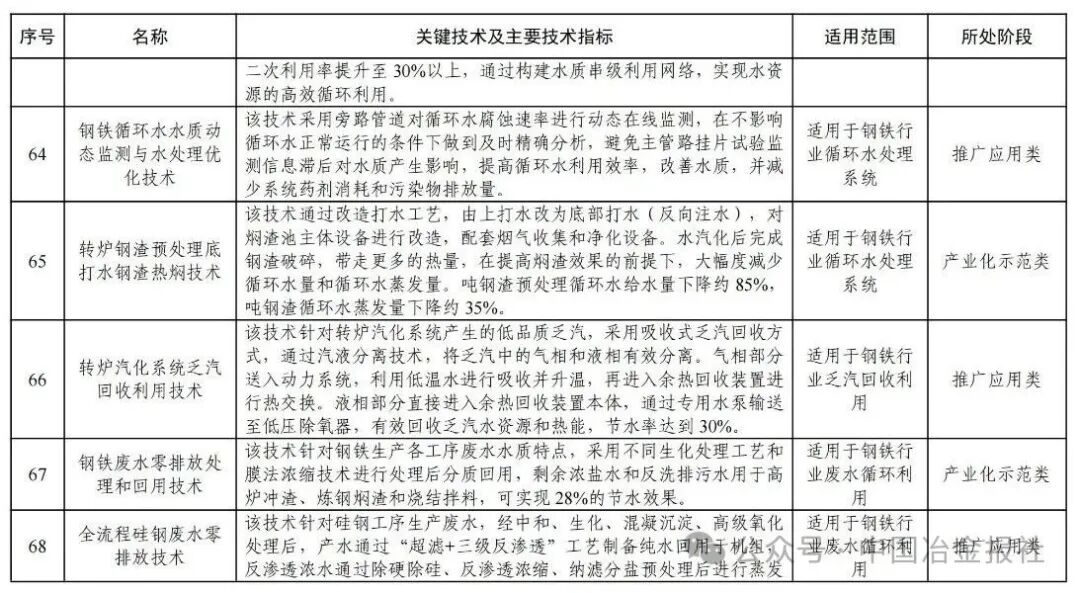
涉及钢铁行业,《国家鼓励的工业节水工艺、技术和装备目录(2025年版)》公示

发布时间:2025-09-19 17:48  作者:admin 点击量: 
       9月18日,中华人民共和国工业和信息化部发布了《国家鼓励的工业节水工艺、技术和装备目录(2025年版)》公示。
       涉及钢铁行业内容如下:
国家鼓励的工业节水工艺、技术和装备目录(2025 年版)
(公示稿)
 
 
 
       来源 | 中国冶金报社
 

特别声明:本站内容未经允许不得转载!
版权所有©2013-2014 河北省金属学会 技术支持:迈得科技
地址:石家庄市跃进路167号  邮编:050031  信箱:hbsjsxh@126.com  电话:+86-0311-85689536 +86-0311-80720238